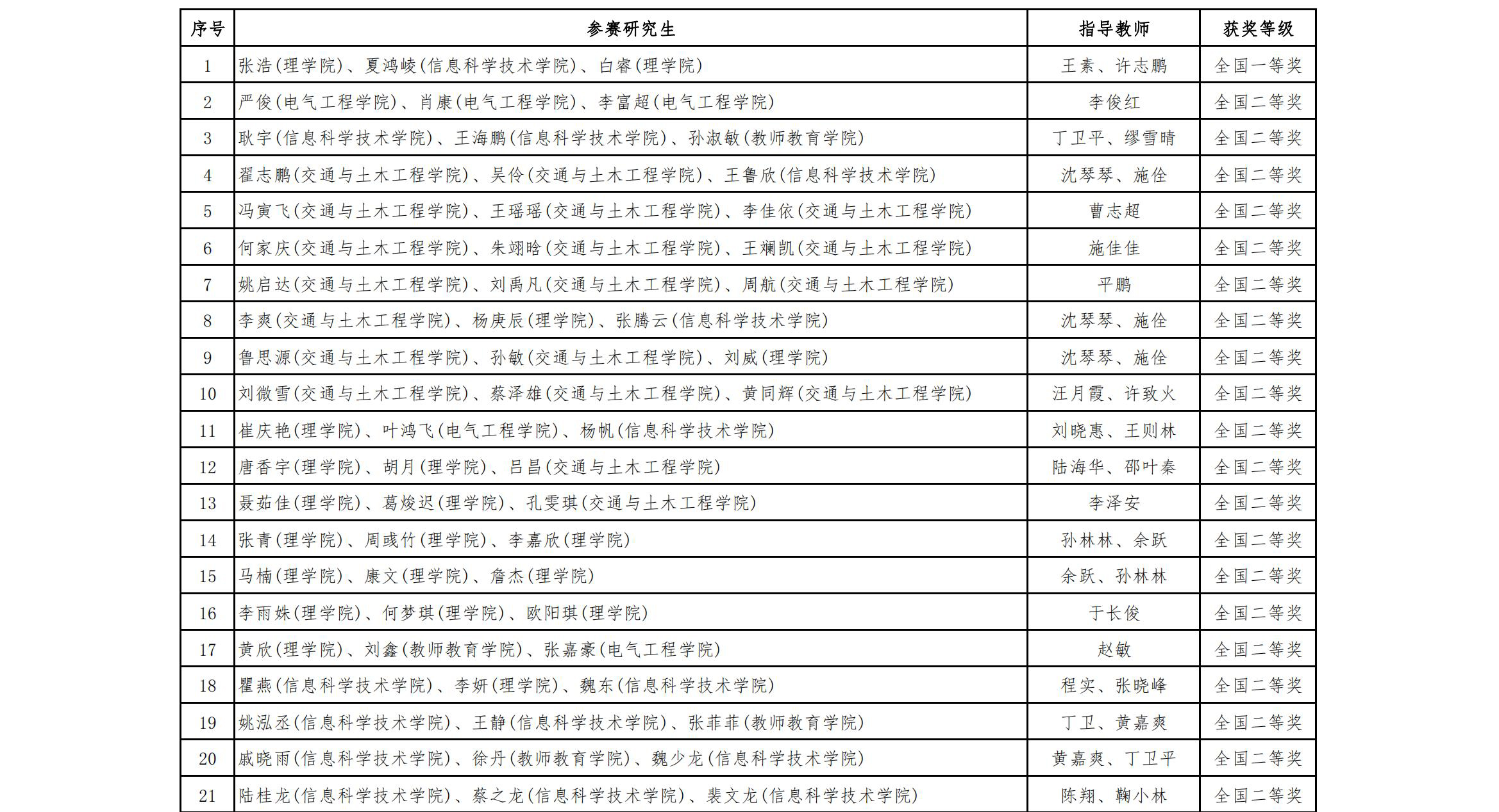
近日,“华为杯”第二十届中国研究生数学建模竞赛结果公布,beat365官网喜获一等奖1项,二等奖23项,三等奖47项,综合获奖成绩排全国第23位。
“华为杯”第二十届中国研究生数学建模竞赛由教育部学位管理与研究生教育司指导,中国学位与研究生教育学会、中国科协青少年科技中心主办,共有来自全国507个研究生培养单位的19898支队伍参赛。经竞赛专家委员会网上评审和集中评审,最终评选出一等奖200队,二等奖2659队,三等奖3981队,一等奖获奖比例为1.01%。
中国研究生数学建模竞赛作为2023年“中国研究生创新实践系列大赛”主题赛事之一,是面向在校研究生进行数学建模应用研究的学术竞赛活动,是广大研究生提高建立数学模型和运用互联网信息技术解决实际问题能力、培养科研创新精神和团队合作意识的大平台,其获奖级别和数量已经成为衡量培养单位研究生创新能力和培养质量的重要指标。
beat365官网高度重视中国研究生创新实践系列大赛,按照“一赛一报”立项培育的形式,落实校内承办单位,做好赛事培育工作,提高参赛规模和质量。理学院作为研究生数学建模赛事承办学院,成立研究生数学建模指导组,组织落实数学建模选修课,邀请校内外专家专题辅导,开展系统性培训工作,提升了研究生备战水平。此次赛事也得到了教师教育学院、信息科学技术学院、电气工程学院、交通与土木工程学院等相关研究生培养单位的大力支持。
(胡祖辉)



