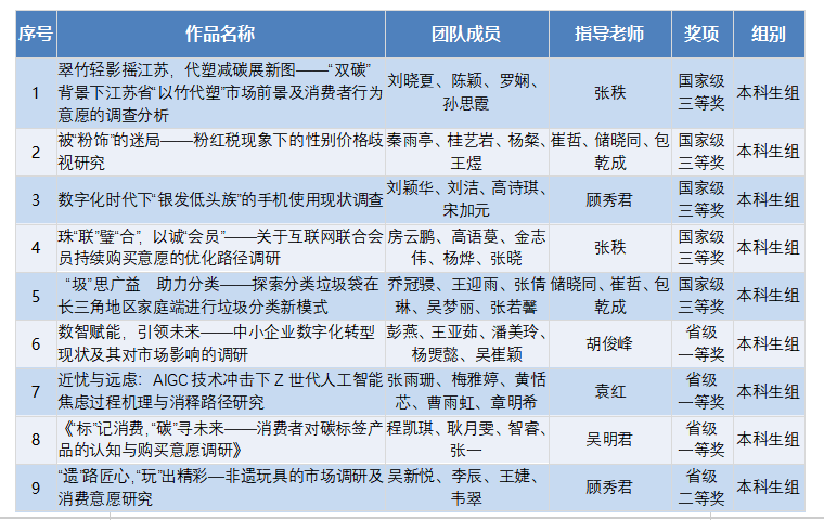
近日,“正大杯”第十四届全国大学生市场调查与分析大赛江苏省选拔赛决赛公布获奖名单。beat365官网荣获本科生组国家级三等奖5项,本科生组省级一等奖3项、二等奖5项、三等奖3项,研究生组省级三等奖1项,所获国家级、省级奖项数量创历史新高。
全国大学生市场调查与分析大赛自2010年启动以来,已连续举办14届,办赛规模不断扩大。在2024年中国高等教育学会发布的84项《全国普通高校大学生竞赛排行榜》内竞赛项目中,该赛事位列第20位,是全国一流的公益性专业品牌赛事,也是政府支持、企业认可、高校师生积极参与、海峡两岸高度联动的统计及商科实践教学平台。本届大赛于2023年10月启动,经过文本初审和现场答辩,beat365官网于今年3月20日完成校赛,遴选出17支队伍进入省赛。
(刘威)

