
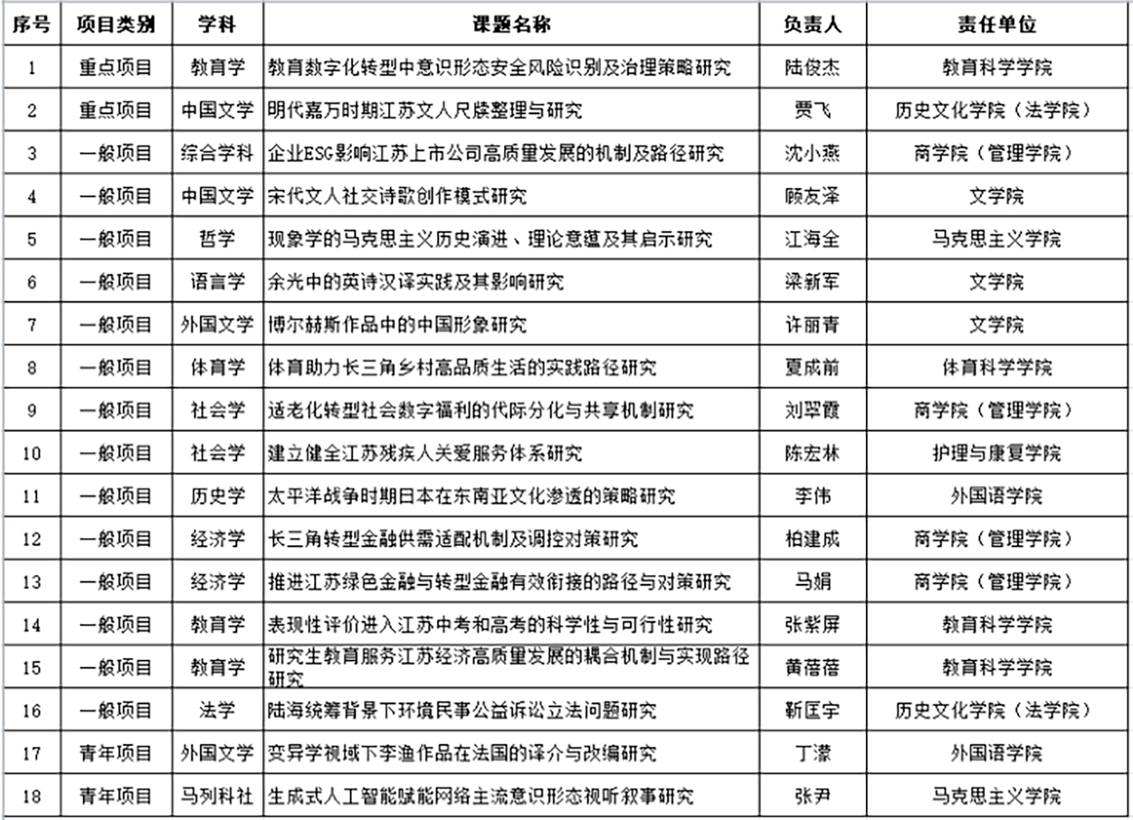
近日,江苏省哲学社会科学规划办公室公布2024年江苏省社科基金年度项目立项名单。beat365官网共有18个项目立项,与去年同期相比增长50%,其中重点项目2项、一般项目14项、青年项目2项。年度项目立项数位列全省第六位。
从立项类别上看,实现了重点、一般和青年项目全覆盖;从学院分布上看,商学院(管理学院)获得4项,文学院、教育科学学院各获得3项,马克思主义学院、外国语学院、历史文化学院(法学院)各获得2项,体育科学学院、护理与康复学院各获得1项,实现了较好的立项覆盖面,呈现出学院联动、多点齐发、学科交叉的良好态势和繁荣景象。
近年来,学校党政高度重视人文社科工作,始终把服务国家重大战略和聚焦地方经济社会发展作为时代使命和责任担当。学校以项目申报为龙头和抓手,以成果产出为导向和结果,实施项目申报和成果产出双轮驱动,推动学校、学院、教师三级联动,营造了积极的科研生态和良好的学术氛围。
(顾昊)